活动:招联关注公众号登录抽3中一
活动:招联关注公众号登录抽3中一

宁波工行10毛拿下
宁波工行10毛拿下

农行888,好运dog上
农行888,好运dog上

广西建行摇一摇没有15,只有10毛
广西建行摇一摇没有15,只有10毛

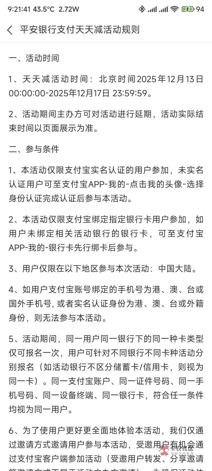
支付宝YHK优惠里面,发现一个平安银行今天出的
支付宝YHK优惠里面,发现一个平安银行今天出的


更多帖子推荐
汕头中行10立减金有货了,0点飞过去还是显示抢光的
汕头中行10立减金有货了,0点飞过去还是显示抢光的


建行10大毛
写着限深圳实际通用,能报名就可以玩
抖音钱包,下拉积分兑换,搜闲鱼,兑换20红包,搜不到就是不特邀,?精
平安深圳卡还有5 也是搜平安出行 乘车券加那3个任务共2 缴费充水费906494
平安深圳卡还有5
也是搜平安出行
乘车券加那3个任务共2
缴费充水费906494

东方财富这个横幅你们玩过没,我中了8.8
东方财富这个横幅你们玩过没,我中了8.8


